三部门联合印发《网络音视频信息服务管理规定》
张婧



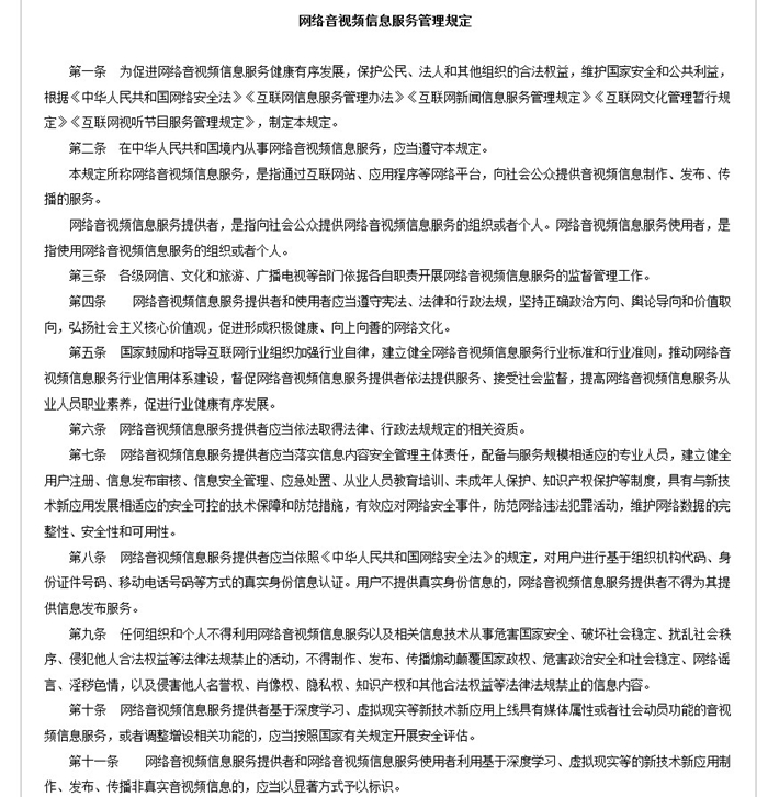
为促进网络音视频信息服务健康有序发展,保护公民、法人和其他组织的合法权益,维护国家安全和公共利益,近日,国家互联网信息办公室、文化和旅游部、国家广播电视总局联合印发了《网络音视频信息服务管理规定》。
《规定》指出,网络音视频信息服务提供者应当依法取得法律、行政法规规定的相关资质;网络音视频信息服务提供者应当落实信息内容安全管理主体责任,配备与服务规模相适应的专业人员,建立健全用户注册、信息发布审核、信息安全管理、应急处置、从业人员教育培训、未成年人保护、知识产权保护等制度,具有与新技术新应用发展相适应的安全可控的技术保障和防范措施,有效应对网络安全事件,防范网络违法犯罪活动,维护网络数据的完整性、安全性和可用性。
《规定》强调,网络音视频信息服务提供者和使用者应当遵守宪法、法律和行政法规,坚持正确政治方向、舆论导向和价值取向,弘扬社会主义核心价值观,促进形成积极健康、向上向善的网络文化;国家鼓励和指导互联网行业组织加强行业自律,建立健全网络音视频信息服务行业标准和行业准则,推动网络音视频信息服务行业信用体系建设,督促网络音视频信息服务提供者依法提供服务、接受社会监督,提高网络音视频信息服务从业人员职业素养,促进行业健康有序发展;网络音视频信息服务提供者和网络音视频信息服务使用者利用基于深度学习、虚拟现实等的新技术新应用制作、发布、传播非真实音视频信息的,应当以显著方式予以标识,不得利用基于深度学习、虚拟现实等的新技术新应用制作、发布、传播虚假新闻信息;网络音视频信息服务提供者应当建立健全辟谣机制,发现网络音视频信息服务使用者利用基于深度学习、虚拟现实等的虚假图像、音视频生成技术制作、发布、传播谣言的,应当及时采取相应的辟谣措施,并将相关信息报网信、文化和旅游、广播电视等部门备案。
《规定》自2020年1月1日起施行。
来源:中国文化报12月2日微信公众号