2021年文化和旅游研究院所科研建设优秀成果名单公布
近日,文化和旅游部办公厅发布通知,公布了2021年文化和旅游研究院所科研建设优秀成果名单。全文如下:
文化和旅游部办公厅关于公布
2021年文化和旅游研究院所科研建设优秀成果名单的通知
各省、自治区、直辖市文化和旅游厅(局),中国艺术研究院、中国艺术科技研究所、中国旅游研究院:
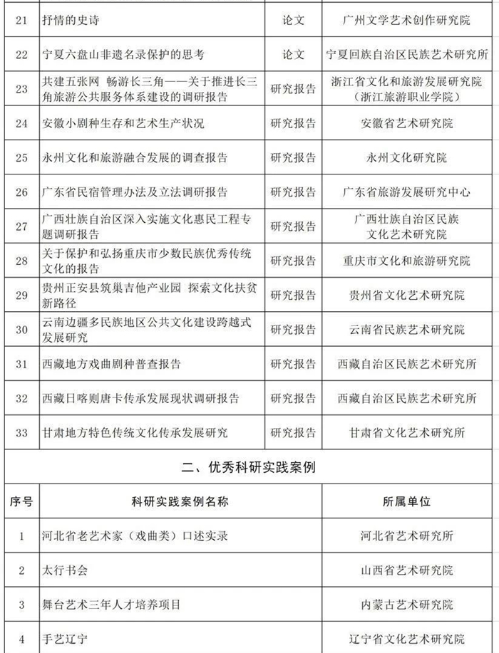
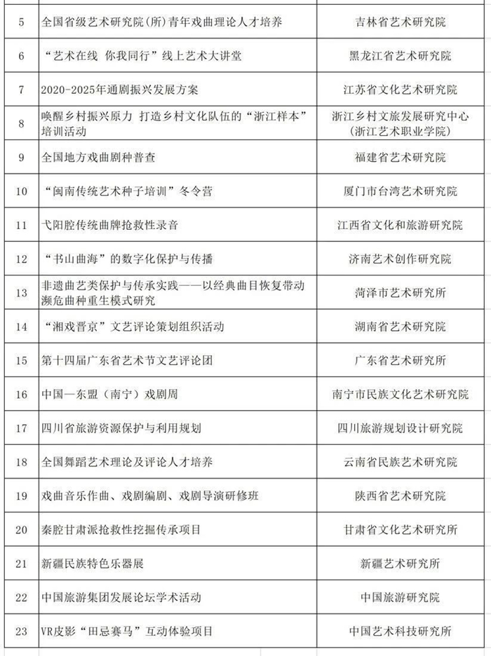
2021年文化和旅游研究院所科研建设优秀成果推荐评审工作已顺利完成。经评选,《小剧场话剧实践与中国话剧观念的流变》等33项科研成果获评“2021年文化和旅游研究院所优秀科研成果”;“河北省老艺术家(戏曲类)口述实录”等23项科研实践案例获评“2021年文化和旅游研究院所优秀科研实践案例”。现将名单予以公布,并对优秀成果所属研究院所予以表扬。
希望各省(区、市)文化和旅游厅(局)及相关科研单位不断加强文化和旅游科研建设,持续推动研究工作提质增效,不断为我国文化和旅游高质量发展夯实理论基础、提供决策依据。
特此通知。
文化和旅游部办公厅
2021年6月18日
.jpg)
.jpg)
.jpg)
来源:中国旅游报2021年6月22日微信公众号