近日,文化和旅游部科技教育司公布2021年全国文化和旅游装备技术提升优秀案例名单。全文如下:
文化和旅游部科技教育司关于公布
2021年全国文化和旅游装备
技术提升优秀案例名单的通知
各省、自治区、直辖市文化和旅游厅(局),新疆生产建设兵团文化体育广电和旅游局,部有关直属单位,文化和旅游部共建院校,文化和旅游部重点实验室,文化和旅游行业有关社会团体:
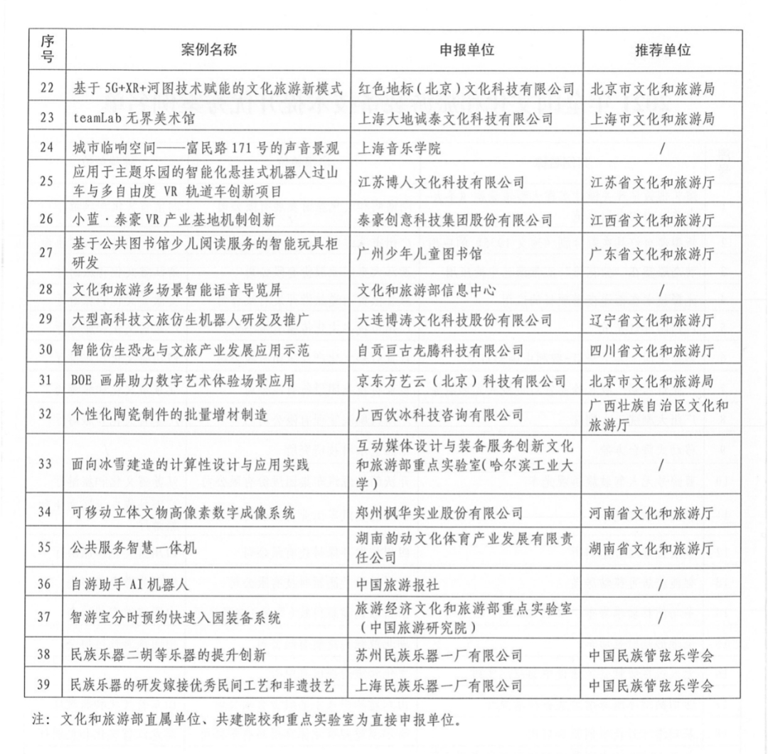
按照《文化和旅游部科技教育司关于征集2021年文化和旅游装备技术提升优秀案例的通知》(科教函〔2021〕13号)要求,在各单位推荐申报的基础上,根据技术创新、行业引领、规模适当、可复制推广、社会效益和经济效益显著等原则,经专家组遴选,确定39个案例为2021年全国文化和旅游装备技术提升优秀案例。经部领导同意,现予以公布(见附件)。
我司将以媒体宣传、案例汇编、经验交流、展览展示等多种形式对优秀案例进行宣传推广,供各单位学习借鉴,充分发挥优秀案例的示范带动作用。
希望各省级文化和旅游行政部门以此为契机,以《“十四五”文化和旅游发展规划》《“十四五”文化和旅游科技创新规划》为指引,加强对文化和旅游装备领域的调查研究,积极推动关键核心技术自主研发、国产化品牌建设和科技创新成果转化应用,鼓励企业集群发展,进一步促进文化和旅游装备制造业高质量发展。
特此通知。
文化和旅游部科技教育司
2021年11月4日
.png)
.png)
来源:中国旅游报2021年11月8日微信公众号